
PRESIDENTE FONDATORE
Maurizio Stirpe

PRESIDENTE IN CARICA
Miriam Diurni

DIRETTORE
Mimma Barbati
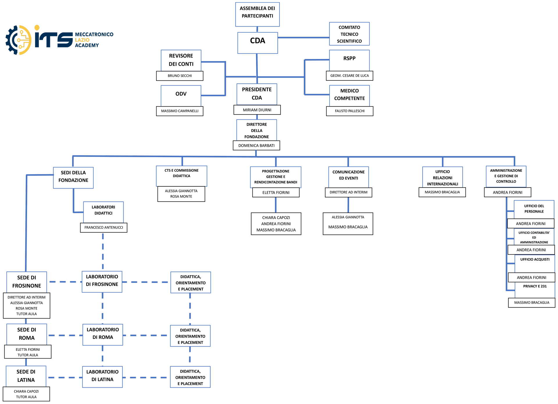
Gli organi della Fondazione, come da Decreto del Presidente del Consiglio dei Ministri recante “Linee Guida per la riorganizzazione del Sistema di Istruzione e formazione Tecnica Superiore e la costituzione degli Istituti Tecnici superiori del 25/01/2008” e successive modifiche e integrazioni, sono:
CONSIGLIO DI AMMINISTRAZIONE
Miriam Diurni: PRESIDENTE
Marco Micheli: PSC
Luca Di Stefano: PROVINCIA FR
Lucia Cipriano: ITIS G.GALILEI
Marcello Orifici: UNINDUSTRIA
Fabrizio Promutico: BITRON
Claudia Conversi: UNINDUSTRIA PERFORM
Antonio Dodaro: EUROPLASTICS
Giovanni Betta: UNICAS
Paolo Marini: ICAP
Andrea Rossi: CAMPUS BIOMEDICO
Mariarosaria Villani: IIS VOLTA
Massimiliano Cifalitti: ABB
Giorgio Klinger: SICAMB
Carla Picozza: CCIIA
Il Consiglio di Amministrazione è l’organo competente alla definizione delle strategie organizzative e funzionali della Fondazione. Ad esso spettano i poteri decisionali in ordine ai profili soggettivi (eventuale allargamento del partenariato o esclusione da questo), ai profili oggettivi (eventuali modifiche statutarie, disciplina regolamentare, strutturazione del Comitato Tecnico scientifico) ed ai profili funzionali concernenti gli atti essenziali alla vita ed al raggiungimento degli scopi della fondazione (deliberazione del piano triennale di attività, approvazione del bilancio di previsione e del conto consuntivo, deliberazioni in ordine al patrimonio, nomina di due componenti della Giunta Esecutiva e del Revisore dei Conti, nonché, a maggioranza assoluta, la deliberazione della nomina del Presidente della Fondazione
Marco Micheli: PSC
Luca Di Stefano: PROVINCIA FR
Lucia Cipriano: ITIS G.GALILEI
Marcello Orifici: UNINDUSTRIA
Fabrizio Promutico: BITRON
Claudia Conversi: UNINDUSTRIA PERFORM
Antonio Dodaro: EUROPLASTICS
Giovanni Betta: UNICAS
Paolo Marini: ICAP
Andrea Rossi: CAMPUS BIOMEDICO
Mariarosaria Villani: IIS VOLTA
Massimiliano Cifalitti: ABB
Giorgio Klinger: SICAMB
Carla Picozza: CCIIA
Il Consiglio di Amministrazione è l’organo competente alla definizione delle strategie organizzative e funzionali della Fondazione. Ad esso spettano i poteri decisionali in ordine ai profili soggettivi (eventuale allargamento del partenariato o esclusione da questo), ai profili oggettivi (eventuali modifiche statutarie, disciplina regolamentare, strutturazione del Comitato Tecnico scientifico) ed ai profili funzionali concernenti gli atti essenziali alla vita ed al raggiungimento degli scopi della fondazione (deliberazione del piano triennale di attività, approvazione del bilancio di previsione e del conto consuntivo, deliberazioni in ordine al patrimonio, nomina di due componenti della Giunta Esecutiva e del Revisore dei Conti, nonché, a maggioranza assoluta, la deliberazione della nomina del Presidente della Fondazione
ASSEMBLEA DEI PARTECIPANTI
E’ costituita da tutti i membri Fondatori e Partecipanti. L’Assemblea si riunisce almeno due volte l’anno ed è presieduta dal Presidente. L’Assemblea può articolare proposte sui programmi della Fondazione e/o specifiche iniziative per il perseguimento degli scopi della Fondazione. Nomina i componenti del Consiglio di Amministrazione ed il Revisore dei Conti.
Per vedere la lista dei nostri Soci Fondatori e Soci Partecipanti CLICCA QUI
Per vedere la lista dei nostri Soci Fondatori e Soci Partecipanti CLICCA QUI
REVISORE DEI CONTI
Bruno Secchi
Nominato dall'Assemblea dei Partecipanti, resta in carica tre esercizi e può essere riconfermato. E’ organo consultivo contabile della Fondazione e partecipa, senza diritto di voto, alle riunioni del Consiglio di Amministrazione e dell'Assemblea dei Partecipanti. COMITATO TECNICO-SCIENTIFICO
E’ l’organo interno alla Fondazione che formula proposte e pareri al Consiglio di Amministrazione in ordine ai programmi e alle attività della Fondazione e definisce gli aspetti tecnici e scientifici dei piani delle attività. I suoi componenti nominati nel numero massimo stabilito dal Consiglio di Amministrazione tra persone particolarmente qualificate nel settore di interesse della Fondazione, restano in carica per un triennio.
